AI automated HVAC & Mechanical takeoffs for Contractors & Suppliers


You shouldn’t have to spend hours tracing ducts, pipes and counting fitting on your screen





on Beam AI

and hit “Submit”

Product Gallery
Book a Demo for Beam AI
Frequently asked questions
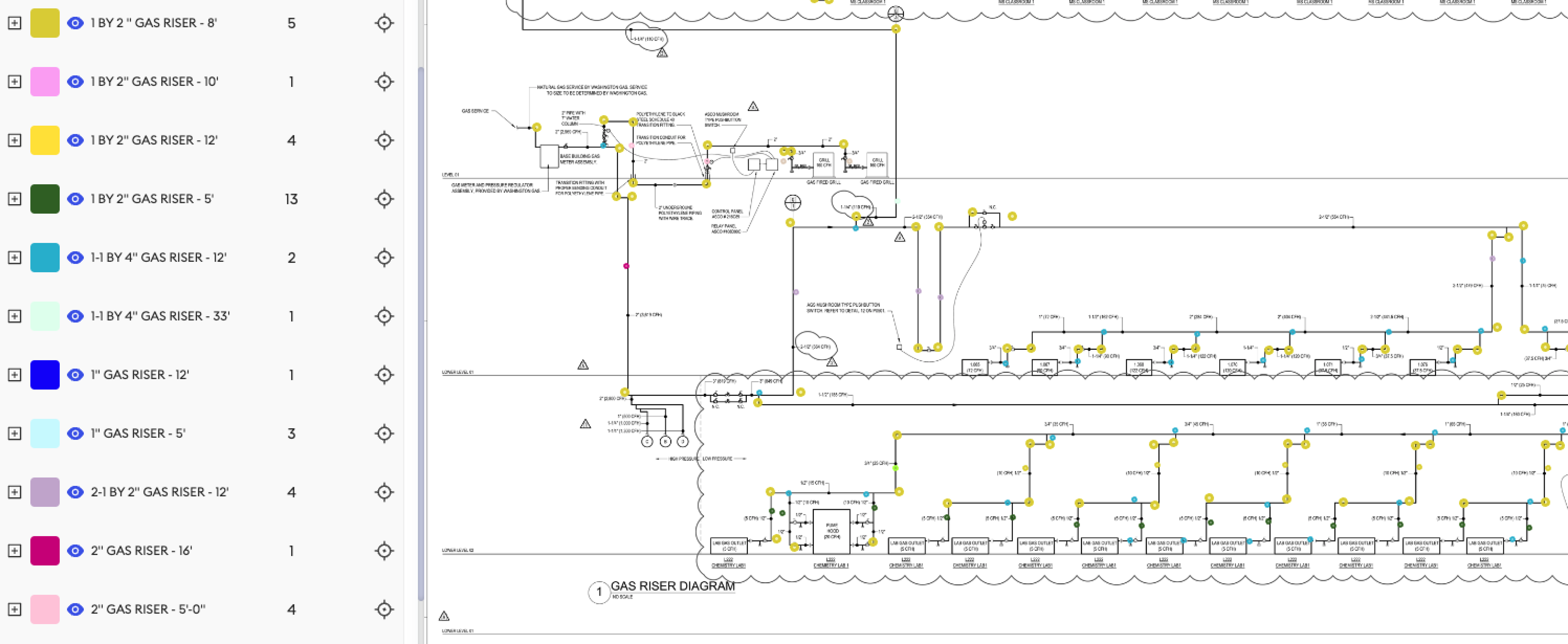
Why are automated blueprint takeoffs needed?
Blueprint takeoff software traces blueprints so that you don't have to. It determines the quantities of materials for you using cutting-edge AI technology, saving 90% of your time otherwise spent on takeoffs. You can process up to 30% more takeoffs with Beam AI without any additional effort.
Can I try out the software for free?
Absolutely! Book a demo with us and then our product expert will set up a free trial for you.
What does the pricing structure look like?
Beam AI operates on an annual subscription model, granting you credits in the form of workable sheets for your takeoffs. The annual subscription is built to meet your requirements.
How does an AI-based takeoff software work?
Our AI-based takeoff software automates the tracing of plan docs and calculation of all material quantities for you. All you need to do is to upload the plans on our platform, define the scope of work, and hit Proceed! Once the AI does the takeoff, the AI-generated takeoff goes through a Quality Assurance step where it is reviewed to ensure everything is accurate and matches the scope you provide during the set up.


%20(1).png)



